网站首页
建设动态
申报书
建设方案
政策指导
理论探讨
成果展示
省级建设项目
护理专业
康复治疗技术专业
学前教育专业
光伏发电技术与应用专业
会计专业
汽车检测与维修技术专业
设施农业与装备专业
机电一体化技术专业
智慧校园建设
特色校园文化建设
他山之石
通知公告
院级建设项目
药学专业
电子信息工程技术专业
建筑工程技术
您现在的位置:
首页
>
甘肃省优质高等职业院校建设专题网站
>
省级建设项目
>
机电一体化技术专业
>
正文
栏目导航
护理专业
康复治疗技术专业
学前教育专业
光伏发电技术与应用专业
会计专业
汽车检测与维修技术专业
设施农业与装备专业
机电一体化技术专业
智慧校园建设
特色校园文化建设
热点文章
现代农业技术系召开少数民族学生座谈会
06-15
护理系成功举办2018年元旦文艺演出
01-03
现代农业技术系分团委召开学习习近平五四重要讲话精…
05-21
能源工程系第八届分团委暨学生分会成立大会隆重召开
10-23
教育部关于印发《教育信息化2.0 行动计划》的通知
05-17
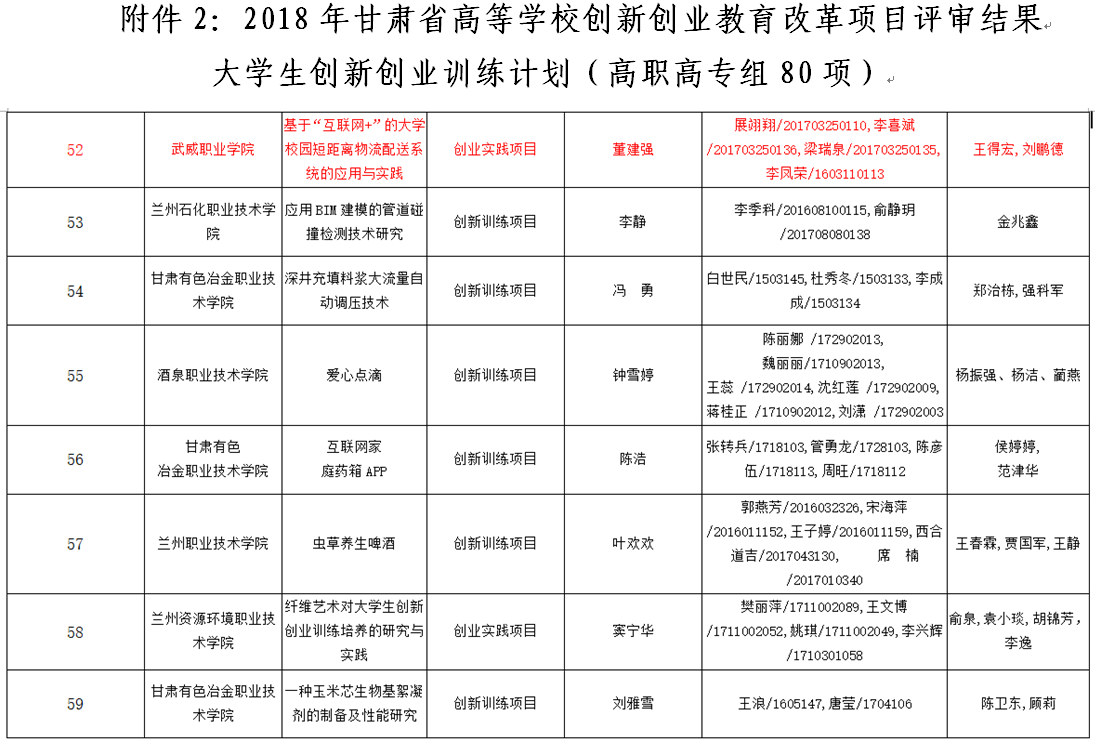
创新创业教育:“基于‘互联网+’的大学校园短距离物流配送系统的应用与实践”成功入选甘肃省高等学校创新创业教育改革项目
作者:
来源:
发布时间:2018年06月30日
点击数:1,596
次
字号:【
小
中
大
】
[打印文章]
[添加收藏]
上一篇:
2018年“挑战杯--彩虹人生”全国职业学校创新创效创业大赛甘肃赛区三等奖
[ 12-21 ]
下一篇:
科研成果--电工模拟现场实训系统的研究与开发
[ 05-24 ]