欢迎光临武威职业学院 党委组织部(人事处)! 今天是:
返回学院首页
加入收藏
设为首页
党委组织部(人事处)
部门首页
处室概况
部门动态
党建工作
干部工作
人事工作
职称管理
通知公告
资料下载
人才工作
党委组织部(人事处)
处室概况
部门动态
党建工作
干部工作
人事工作
职称管理
通知公告
资料下载
人才工作
热点文章
04-21
关于使用学院党费专户电子平台缴纳党费的通知
12-11
武威职业学院关于2021年教师副教授、讲师职称评…
12-06
武威职业学院关于2020年高校副教授、讲师职称评…
12-22
关于2025年高校副教授、高校讲师职称认定结果的…
02-08
岁月鉴初心 荣休敬韶华│学校举行老教师光荣退…
您现在的位置:
首页
>
党委组织部(人事处)
>
通知公告
>
正文
通知公告
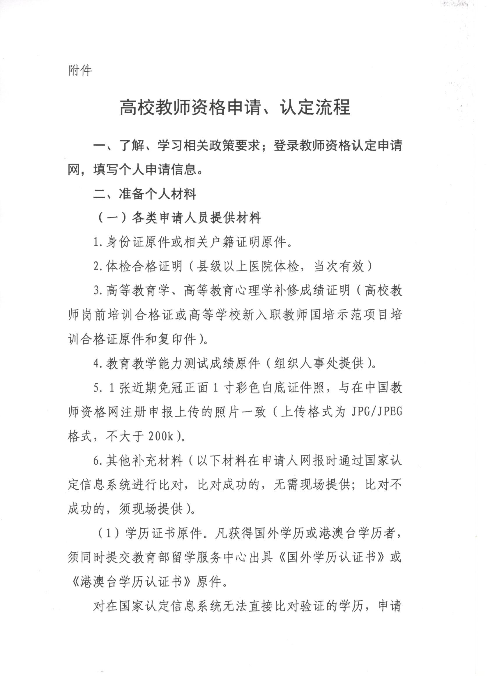
关于做好2020年上半年高校教师资格认定有关工作的通知
作者:
来源:
发布时间:2020年06月16日
点击数:1,022
次
字号:【
小
中
大
】
[打印文章]
[添加收藏]
上一篇:
关于推荐何毅等3名同志为武威市区域经济发展研究专业人才的公示
[ 05-12 ]
下一篇:
关于省级优质校建设项目突出贡献奖、先进集体和先进工作者评选结果的公示
[ 06-23 ]